EN
新闻中心

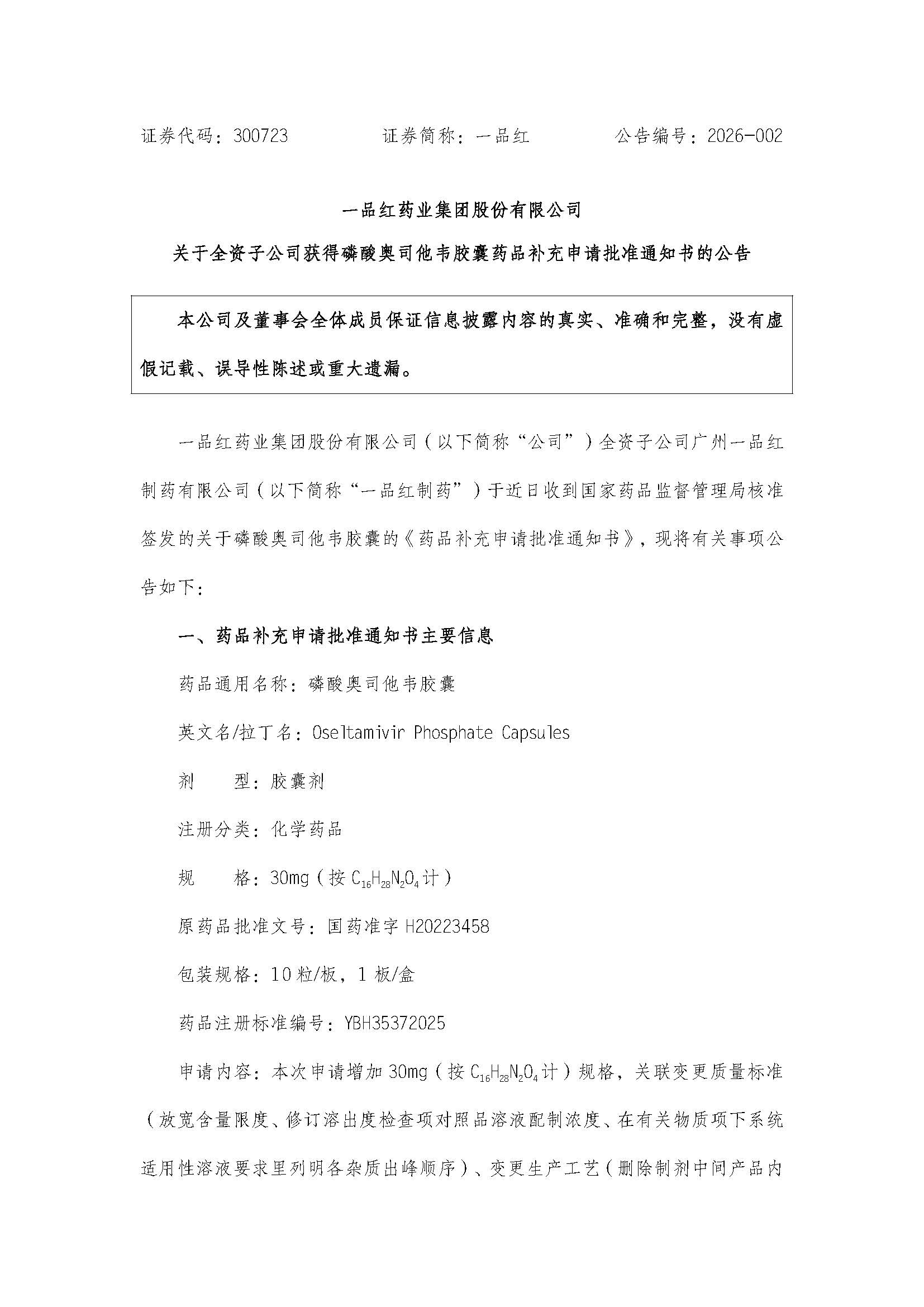
公告 | 米兰·(milan)磷酸奥司他韦胶囊新规格获批上市

发布时间 : 2026-01-08

 

 

近日,米兰·(milan)药业集团股份有限公司收到国家药品监督管理局核准签发的关于磷酸奥司他韦胶囊的《药品补充申请批准通知书》。磷酸奥司他韦胶囊是国家医保乙类产品,并进入中国2018版基药目录。公司获批的磷酸奥司他韦胶囊是按照新的化学药品注册分类及注册管理要求申报,视同通过仿制药一致性评价。

根据《米兰·(milan)药业集团股份有限公司关于全资子公司获得磷酸奥司他韦胶囊药品补充申请批准通知书的公告》(公告编号:2026-002),现予以公告。

 

相关新闻

2026-02-12

马跃新程 励新致远 | 米兰·(milan)集团举行2025年度工作总结会

2026-02-12

匠心守正 创新致远

2026-02-03

公告 | 米兰·(milan)阿仑膦酸钠口服溶液获批上市

了解更多